意见的特点

意见是上级领导机关、同级机关之间或者主管部门,针对当前或者将来要进行的主要工作和亟待解决的重大问题提出原则性的要求和具体的处理办法的、直接发至下级机关或转发到有关机关要求其遵照执行的,具有指示作用的公文,适用于对重要问题提出见解和处理办法。

意见可以用于上级机关对下级机关提出一些指导性、规定性的意见;也可以用于下级机关对上级机关提出一些建议性见解;还可以用于同级机关之间互相提出建议或意见。意见具有多向性、针对性、多样性。按照意见内容的性质和用途的不同,可将其分为指导性意见、实施性意见、呈报性意见和呈转性意见。

意见虽然要陈述情况,但这里的情况具有特定的内容,它通常是对工作中遇到的某一重要问题做出了分析与见解,目的在于给提出的见解和处理办法做铺垫,所提的意见,或者要求上级给予批示,或者请求上级加以批转。意见的内容多是对工作中一些重大问题提出见解和处理办法,以及对所遇到的困难要求上级给予指示或者支持,即通常所说的 “软件”。

意见是非常标准的一种公文。

 显示效果

示例代码所生成的OFD文件:下载

 示例代码

package test.create.c12;

import iofd.official.OfficialDocument;
import iofd.official.gbt9704.contants.ContentLevel;
import iofd.official.gbt9704.contants.OfficialDocumentType;
import iofd.official.gbt9704.style.OfficialDocContent;
import test.create.TestDocUtil;

/**
 * 公文:意见
 * */
public class C1207YiJian {

	public static void main(String[] args) throws Throwable {
		C1207YiJian o = new C1207YiJian();
		o.done();
	}

	private void done() throws Throwable {
		String clzName = this.getClass().getSimpleName();
		System.out.println(clzName + " begin");
		
		OfficialDocument official = new OfficialDocument(OfficialDocumentType.YI_JIAN);
		
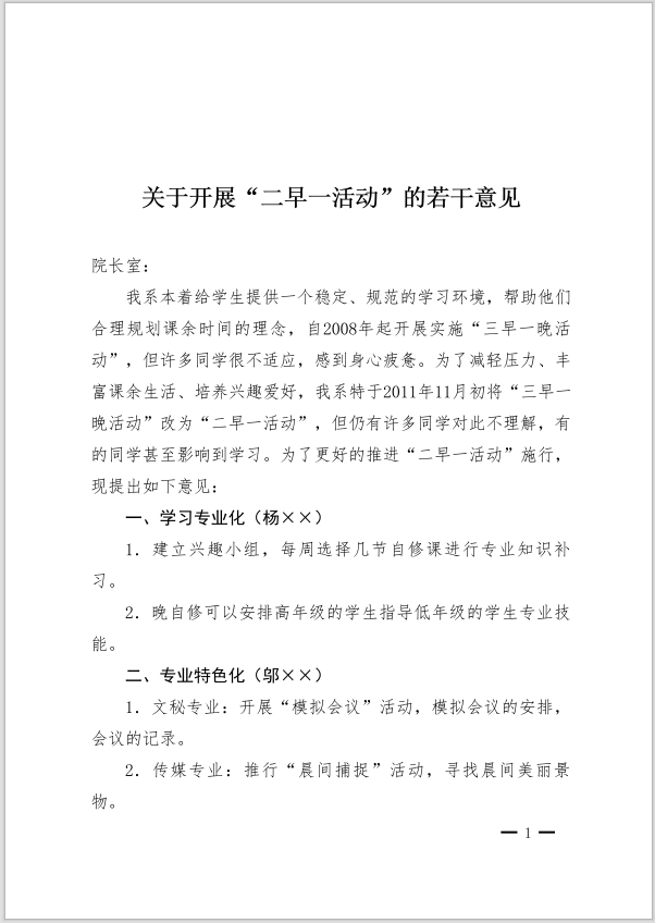
		official.setTitles("关于开展“二早一活动”的若干意见");
		
		official.setMainSend("院长室");
		
		official.addContent("我系本着给学生提供一个稳定、规范的学习环境,帮助他们合理规划课余时间的理念,自2008年起开展实施“三早一晚活动”,但许多同学很不适应,感到身心疲惫。为了减轻压力、丰富课余生活、培养兴趣爱好,我系特于2011年11月初将“三早一晚活动”改为“二早一活动”,但仍有许多同学对此不理解,有的同学甚至影响到学习。为了更好的推进“二早一活动”施行,现提出如下意见:");
		OfficialDocContent p = new OfficialDocContent();
		p.add("一、学习专业化(杨××)", ContentLevel.ONE);
		official.addContent(p);
		
		official.addContent("1.建立兴趣小组,每周选择几节自修课进行专业知识补习。");
		official.addContent("2.晚自修可以安排高年级的学生指导低年级的学生专业技能。");
		
		p = new OfficialDocContent();
		p.add("二、专业特色化(邬××)", ContentLevel.ONE);
		official.addContent(p);
		
		official.addContent("1.文秘专业:开展“模拟会议”活动,模拟会议的安排,会议的记录。");
		official.addContent("2.传媒专业:推行“晨间捕捉”活动,寻找晨间美丽景物。");
		official.addContent("3.商英专业:举办“英语沙龙”活动,由商英专业的同学参与商务英语的口语等实践。");
		
		p = new OfficialDocContent();
		p.add("三、自修自主化(金××)", ContentLevel.ONE);
		official.addContent(p);
		
		official.addContent("1.设定每周自修总时间,让同学自由选择自修时间,只要达到规定时间即可。");
		official.addContent("2.不分班级、不分专业,依照同学自己的兴趣自由选择教室。");
		official.addContent("3.开设心得交流教室用于大一与大二、大三同学间进行学习、生活经验交流。");
		
		p = new OfficialDocContent();
		p.add("四、学习延伸化(余××)", ContentLevel.ONE);
		official.addContent(p);
		
		official.addContent("1.开放其他专业的学习,根据专业的其他需求选择其他专业课程。");
		official.addContent("2.进行电脑知识操作的学习与技能操作。");
		official.addContent("以上意见供领导参考。");
		
		official.setSigners("人文传播系");
		official.setSealDate("2013 年 4 月 23 日");
		
		String finalFileName = TestDocUtil.getOfdFilePath(this.getClass(), false);
		official.save(finalFileName);
		System.out.println(clzName + " end");
		
	}

}